On March 31, 2026, Professor Chao Liu’s research team from the State Key Laboratory of Cognitive Neuroscience and Learning, Faculty of Psychology, Beijing Normal University, published a paper titled “The self-interest of adolescents overrules cooperation in social dilemmas” in eLife. The study investigates age-related differences in cooperation during social interactions between adolescents and adults. By integrating behavioral experiments with computational modeling, the research systematically elucidates the key psychological mechanism underlying lower cooperation levels in adolescents: adolescents are not impaired in judging others’ willingness to cooperate; rather, they assign lower intrinsic value to reciprocal cooperation and are more readily driven by self-interested motives.
The eLife editorial team highly commended the study’s academic significance, deeming the findings important and the methodology rigorous with solid experimental evidence. Furthermore, the eLife press team prepared and released an official press release (https://elifesciences.org/for-the-press/15b3433b/why-teens-are-more-self-serving-than-adults-in-social-situations) and a scientific digest (https://elifesciences.org/digests/106840/teenagers-vs-teamwork) specifically for this research.
Cooperation is a cornerstone of human societal advancement. Whether in peer interactions, teamwork, or the maintenance and construction of social order, individuals must constantly balance the pursuit of self-interest against the promotion of collective welfare. A substantial body of research indicates that adolescents generally exhibit lower levels of cooperation compared to adults. This phenomenon has traditionally been attributed to the immaturity of adolescents’ mentalizing functions or social cognitive abilities, positing that they struggle to accurately anticipate others’ cooperative intentions.
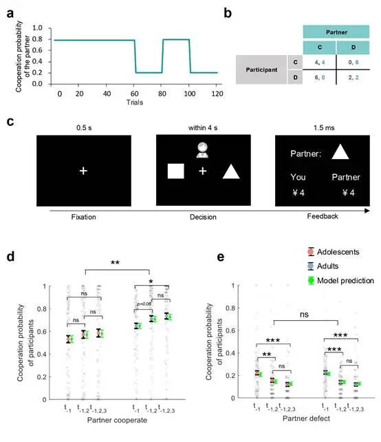
However, this explanation remains contested. Accumulating evidence suggests that adolescents do not lack the capacity for cooperation per se; instead, they exhibit a form of “selective non-cooperation.” Notably, when confronted with signals of cooperation from others, they often fail to reciprocate proportionally. This evidence directs attention to the core of the issue: Does this deficiency in reciprocal behavior stem from an inability to accurately represent others’ cooperative intentions, or does the weight of self-interested motives, during the decision-making process, override the intrinsic reward associated with social reciprocity? To address this question, the research team employed an iterated Prisoner’s Dilemma task to compare cooperative behavior between adolescents and adults during dynamic social interactions and utilized computational models to further delineate the underlying latent psychological processes.
At the behavioral level, the researchers found that adolescents’ overall cooperation rate was lower than that of adults; however, this difference was not uniformly significant across all conditions. Specifically, the reduced cooperation among adolescents was predominantly observed following a partner’s prior choice to cooperate. In contrast, when faced with a partner’s persistent non-cooperation, both adolescents and adults diminished their cooperative efforts, with no significant group difference observed. Further analyses revealed that adults progressively increased their probability of cooperating as the partner cooperated over consecutive rounds, demonstrating a pronounced reciprocity-enhancement effect. Adolescents, conversely, did not exhibit a comparable trend. That is, while adolescents are capable of recognizing and responding to others’ non-cooperation similarly to adults, they do not markedly increase their reciprocal cooperation when others consistently extend goodwill. These results indicate that lower adolescent cooperation is not simply a matter of failing to adapt behavior contextually; rather, it more likely reflects a diminished valuation of reciprocal cooperation within social interactions.

Figure 1. Schematic of the experimental design and comparison of cooperative behavior differences between adolescents and adults
To further dissociate the distinct psychological mechanisms underlying adolescent cooperative behavior, the researchers constructed and compared multiple computational models. The results demonstrated that an asymmetric reinforcement learning model incorporating social reward provided the best account of the decision-making behavior of both adolescents and adults. According to this model, during iterated social interactions, individuals update their expectations based on the partner’s cooperative and non-cooperative actions. Decision-making is simultaneously influenced by two critical factors: the expected probability of the partner’s cooperation and the intrinsic reward derived from mutual cooperation.
Model analyses revealed no significant difference between adolescents and adults in forming expectations regarding the partner’s cooperative intent. Both the model-estimated cooperation expectations and the participants’ subjective judgments concerning “how cooperative the partner was” during the experiment were comparable between the two age groups. This finding suggests that lower cooperation in adolescents is not attributable to difficulty in discerning others’ willingness to cooperate or a systematic underestimation of their partners’ cooperative tendencies.

Figure 2. Cognitive computational modeling analysis of cooperative behavior in adolescents and adults
The genuine divergence emerged in the subjective value assigned to reciprocal cooperation itself. The study found that adolescents possess an overall weaker social preference for cooperation, and the intrinsic reward derived from reciprocal acts is significantly lower than that observed in adults. Particularly noteworthy is the finding that, when a partner consistently exhibits cooperation, adults progressively increase their subjective valuation of reciprocal cooperation, whereas adolescents show no comparably pronounced enhancement. In essence, adolescents are not “blind” to cooperation; rather, even when they perceive others’ cooperative gestures, they are less inclined than adults to reciprocate. Within social dilemmas, they are more prone to prioritize immediate individual gains over the social value inherent in sustained, reciprocal relationships.
Further parameter analysis also uncovered systematic differences in the learning mechanisms between adolescents and adults. Compared to adults, adolescents exhibited a higher positive learning rate, indicating swifter updating following “better-than-expected” feedback. Concurrently, they displayed a lower negative learning rate, signifying relatively slower adjustment following “worse-than-expected” feedback. Additionally, adolescents demonstrated a weaker social preference and higher value sensitivity, suggesting their decisions are more readily influenced by immediate payoff differentials. Taken together, these findings indicate that adolescents are not deficient in fundamental social learning abilities. On the contrary, they effectively track feedback dynamics during interactions but are more easily swayed by immediate self-interest. When faced with others’ goodwill, they are more inclined to prioritize considerations of personal gain over the maintenance of reciprocity.

Figure 3. Comparison of cooperation expectations and reciprocity reward between adolescents and adults based on model parameters
This discovery holds significant implications for reconceptualizing the developmental trajectory of cooperative behavior. The lower cooperation frequently observed in adolescence has long been attributed to immature social cognition or theory of mind. However, the present study demonstrates that this explanation is insufficient. Adolescents and adults do not differ substantially in their ability to judge others’ cooperativeness; the critical distinction resides in their differential valuation of the intrinsic worth of reciprocal cooperation. Consequently, this research suggests that interventions aimed at fostering cooperation and prosocial behavior in adolescents should, beyond assisting them in understanding others’ intentions, place greater emphasis on cultivating their appreciation for fairness, reciprocity, and the long-term value of social relationships. In summary, by integrating behavioral experimentation with computational modeling, this study furnishes novel evidence for elucidating the developmental mechanisms of adolescent cooperative behavior and provides a vital theoretical foundation for educational practice and socialization interventions.
Xiaoyan Wu, a former doctoral graduate of the research group (currently a postdoctoral fellow at the University of Zurich), and Hongyu Fu, a current doctoral candidate, are the co-first authors of the paper. Professor Chao Liu is the sole corresponding author. Additionally, Dr. Gökhan Aydogan (postdoctoral fellow at the University of Zurich), Associate Professor Chunliang Feng (South China Normal University), Professor Shaozheng Qin (State Key Laboratory of Cognitive Neuroscience and Learning), and Professor Yi Zeng (Institute of Automation, Chinese Academy of Sciences) made significant contributions to this research. This study was supported by grants from the Science and Technology Innovation 2030 – “Brain Science and Brain-Inspired Intelligence” Major Project (2021ZD0200500) and the National Natural Science Foundation of China (32441109, 32271092, 32130045).
Paper Information:
Wu, X.†, Fu, H.†, Aydogan, G., Feng, C., Qin, S., Zeng, Y., & Liu, C*. (2026). The self-interest of adolescents overrules cooperation in social dilemmas. eLife, 14, RP106840. https://doi.org/10.7554/eLife.106840.4

